Articles in this Volume

Research Article Open Access
The advancement in the application of immune checkpoint inhibitors in pNET
Article thumbnail
Pancreatic neuroendocrine tumor (PNET) is a unique subgroup of pancreatic cancer, which requires distinct treatment methods from the normal ones. The most common treatment for PNET is surgery, chemotherapy, and targeted therapy. Immunotherapy, especially ICIs, are hot topic in the oncology field in the recent years. However, researches found that the ICI therapies exhibit relatively lower significancy of patient outcomes for PNETs. Effects of long-term combination therapy still remains unanswered. This review analyzes the mechanisms of action, clinical applications, and potential adverse events associated with ICIs in PNET treatment. It was found that personalized treatment strategies, particularly when combining ICIs with other therapeutic modalities, could improve patient responses while minimizing adverse effects. The findings of this research provide valuable insights for future studies, highlighting the necessity of similarly exploration into the molecular determinants of response to ICIs in PNETs. While this work lays the groundwork for enhancing remedy techniques, questions concerning long-term results and finest patient selection stay unresolved. Future research should attention on those regions to boost the field of PNET management and improve patient care.
Show more
Read Article PDF
Cite
Research Article Open Access
Fundamental research on Antibody-Drug Conjugates and their applications in solid tumors and hematologic malignancies
Article thumbnail
Antibody-Drug Conjugates (ADCs) have emerged as a promising targeted therapy for cancer, combining the specificity of monoclonal antibodies with the potent cytotoxic effects of chemotherapy agents. This paper provides a comprehensive review of the fundamental mechanisms, clinical applications, and potential future developments of ADCs in the treatment of both solid tumors and hematologic malignancies. ADCs work by selectively targeting cancer cells through specific antigens, delivering cytotoxic drugs directly into these cells while minimizing damage to healthy tissue. Key components, including the choice of antibodies, cytotoxic payloads, and linkers, are discussed in detail to highlight their roles in optimizing ADC efficacy. The clinical success of various ADCs, such as Gemtuzumab ozogamicin in acute myeloid leukemia and Ado-trastuzumab emtansine in HER2-positive breast cancer, underscores their potential in improving patient outcomes. However, challenges such as toxicity and drug resistance remain, necessitating further research.
Show more
Read Article PDF
Cite
Research Article Open Access
Impact of MR1 on lung cancer in the proliferation of MAIT cells, and production of cytokine and perforin
Article thumbnail
Mucosal-associated invariant T (MAIT) cells express a semi-invariant αβ T cell receptor (TCR) that binds MHC class I–like molecule (MR1). It has garnered significant attention for its potential role in cancer immunity, although the immunological role of MAIT cells is still unclear in lung cancer. This study aim to investigate the impact of MR1 expression on lung cancer cells on the proliferation and cytokine production of MAIT cells in vitro. We transfected A9 with MR1 to overexpress the molecule and knocked out MR1 in TC1 cells to create MR1-deficient models. These cells were then co-cultured with MAIT cells. MAIT cell proliferation was assessed, and cytokine production, including IFN-γ, Perforin, and IL-10, was quantified. Our findings showed that MAIT cells that co-cultured with MR1-positive cancer cells exhibited significantly increased proliferation and elevated production of IFN-γ, Perforin, and IL-10 compared to those co-cultured with MR1-negative cells. These results underscore the importance of MR1 in modulating MAIT cell activity and suggest that targeting MR1-MAIT interactions may offer new avenues for lung cancer immunotherapy.
Show more
Read Article PDF
Cite
Research Article Open Access
Visualization Analysis of International Polygenic Risk Scores Based on CiteSpace
Article thumbnail
Objective: Over the past two decades, polygenic risk scores (PRS) have made significant advancements in predicting the risk and aiding in the precision prevention of complex diseases. This study conducts a visualization analysis of literature in this field to explore its current development, hotspots, and trends, providing a reference for further PRS research. Methods: We retrieved relevant literature on polygenic scoring from the Web of Science database and performed a visual analysis using the CiteSpace software, examining publication volume, authors, and institutional collaboration. Results: A total of 8,433 articles were retrieved, and 4,499 were included after manual selection. Overall, publication volume showed an upward trend; the most prolific author was Brenner, Hermann, with 61 publications; Harvard University ranked as the top institution in terms of publication volume; and the United States was the leading country in terms of output. High-frequency keywords included genome-wide association. Conclusion: Collaboration among scholars and institutions is relatively limited, suggesting the need for strengthened cooperation. Relevant domestic studies are few, while international research hotspots mainly focus on schizophrenia, coronary heart disease, and Alzheimer’s disease, providing a reference for PRS research in China.
Show more
Read Article PDF
Cite
Research Article Open Access
Acute Myeloid Leukemia Overview With Focus On Small Molecules Treatment
Article thumbnail
Acute myeloid leukemia (AML) is the most prevalent subtype of acute leukemia in adults, posing crucial challenges in terms of prognosis, treatment, and relapse. This is particularly evident in elderly patients, who frequently present with comorbidities that complicate their clinical management. This paper examines small molecule therapies that have demonstrated promise in improving AML treatment outcomes, and explores the mechanisms and clinical advancements associated with targeted therapies, including IDH inhibitors, BCL-2 antagonists, FLT3 inhibitors, menin antagonists, and E-selectin inhibitors. Highlighting the potential of combination therapies, it discusses the challenge of treatment resistance, noting that innovative combinations can significantly improve therapeutic efficacy and patient response rates. The result indicates that IDH inhibitors can achieve response rates exceeding 40%, while FLT3 inhibitors have been associated with improved overall survival by approximately 30% when used in conjunction with standard chemotherapy regimens. This paper ultimately contributes to a deeper comprehension of the role of small molecule therapies in AML, thus, underscoring their therapeutic value to improve patient outcomes significantly and provide insights for future research directions in the field.
Show more
Read Article PDF
Cite
Research Article Open Access
Advances in the targeted therapy for breast cancer
In 2022, 670000 people died because of breast cancer (BC). Notwithstanding their age and gender, women make up about half of the total number of instances of BC without any specific risk factors. In 157 out of 185 nations in 2022, BC will be the most frequent cancer among women. With the continuous progress of research, BC has achieved great breakthroughs, such as the introduction of BC immunotherapy, which is a revolutionary treatment for some patients; In addition is the introduction of antibody-coupled drugs (ADCs) that can target the delivery of potent chemotherapy drugs into breast cancer cells. This paper analyzes the treatment of some targets in BC, and obtains the application effect of some new drugs in breast cancer, which buys time for clinical treatment such as surgery. However, there are still some drugs with unclear effect on breast cancer treatment, and some drugs are only used alone. Future studies can pay more attention to the aspects of drug combination therapy.
Show more
Read Article PDF
Cite
Research Article Open Access
Alzheimer’s Disease: Pathological Mechanism and Treatment
Article thumbnail
Alzheimer’s disease (AD) is a neurodegenerative condition marked by progressive cognitive decline, impacting the elderly globally. The disease is pathologically defined by the formation of amyloid beta (Aβ) plaques, neurofibrillary tangles (NFTs), mitochondrial dysfunction, abnormal synaptic activity, and immune dysregulation, leading to widespread neuronal death. Current clinical treatments like acetylcholinesterase inhibitors and NMDA receptor antagonists mainly alleviate symptoms but cannot halt disease progression. Research on targeted therapies for Aβ and Tau proteins has gained attention, though clinical trials present challenges. Emerging therapies, including immunization, gene therapy, and stem cell therapy, offer promising prospects. Monoclonal antibodies have shown potential in clearing Aβ plaques, while gamma wave stimulation may reduce amyloid levels. Stem cell therapy aims to enhance neural function through neuronal replacement or regeneration. This review examines AD’s primary pathological mechanisms and recent therapeutic progress, emphasizing the potential for significant future breakthroughs as understanding deepens and new treatment strategies develop. By addressing the underlying pathological processes instead of merely alleviating symptoms, these advancements hold promise for more effective AD interventions
Show more
Read Article PDF
Cite
Research Article Open Access
Corvid Intelligence and Social Complexity: An In-Depth Exploration of Adaptation Across Varied Ecological Contexts
Article thumbnail
Corvids, known for their exceptional cognitive abilities and complex social behaviors, are one of the most studied avian groups. However, there remains a significant gap in understanding the full extent of their distribution, behaviors, and adaptability across diverse environments. This paper synthesizes current knowledge on corvid intelligence, social structures, and ecological roles, with a focus on their adaptability to urbanization and climate change. Key findings highlight the influence of social complexity on cognitive development, the significant role corvids play in ecosystem services through behaviors such as seed dispersal and scavenging, and the genetic divergence driven by niche differentiation. The study underscores the importance of interdisciplinary research to further explore genetic and behavioral adaptations and advocates for public engagement and the use of emerging technologies in corvid conservation. This paper contributes to a broader understanding of avian evolution and offers valuable insights for developing effective conservation strategies in rapidly changing environments
Show more
Read Article PDF
Cite
Research Article Open Access
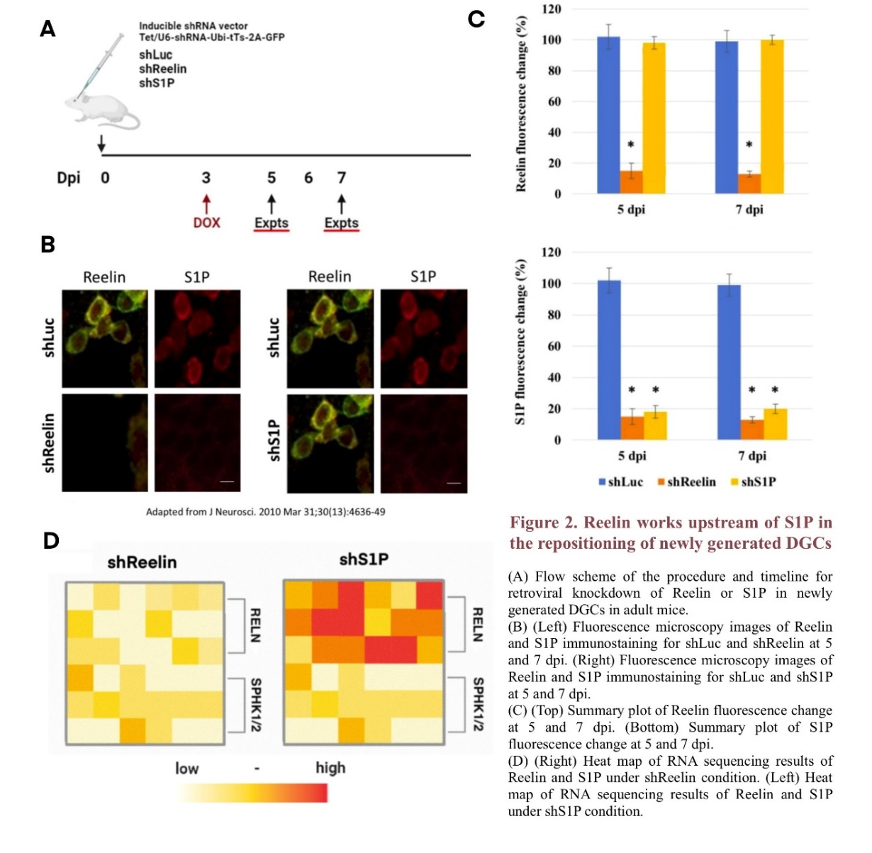
The Relationship Between Reelin and Sphingosine-1- Phosphate in the Repositioning of Adult-Generated Dentate Granule Cells
Article thumbnail
Reelin and sphingosine-1-phosphate (S1P) are important in adult neurogenesis, particularly in the repositioning of newly formed dentate granule cells (DGCs). The relationship between Reelin and S1P in the repositioning of new DGCs is investigated in this study, with a specific focus on their functioning pathways and upstream/downstream relationships. Applying gene knockdown and immunostaining methods, this research discovers that Reelin and S1P function in the same signaling pathway during the new DGC's repositioning process, and it appears that Reelin works upstream of S1P. The results could potentially inform therapeutic measures for cognitive disorders associated with neurogenesis impairment
Show more
Read Article PDF
Cite
Research Article Open Access
The Role of M1 and M2 in Modulating Ab Accumulation and Function
Article thumbnail
Alzheimer's disease is a neurodegenerative disorder characterized by progressive cognitive decline, memory loss, and the formation of amyloid-beta plaques and tau tangles in the brain. This chronic condition has no known cure, and its progression varies greatly between individuals, eventually leading to severe cognitive impairment, loss of independence, and death. Microglia, the primary immune cells in the central nervous system that serve as the brain's first line of defense, are central to Alzheimer's disease pathology. Microglia play an important role in the response to injury and infection, as well as the regulation of amyloid-beta levels. However, when amyloid-beta accumulates, it activates an inflammatory response via microglia. While this response is initially protective, it may become chronic, contributing to the neuroinflammation that worsens Alzheimer’s disease pathology. In this study, I wanted to isolate and investigate the specific effects of M1 and M2 macrophages in the brains of genetically modified mice. Using CRISPR technology, we developed mouse models with selective expression of M1 macrophages without M2, M2 macrophages without M1, and models with both macrophage types. Western blot analysis quantified the levels of amyloid-beta in these mice, revealing how microglial activity influences Alzheimer's disease progression. Our findings show that M1 macrophages primarily regulate amyloid-beta through inflammatory processes, which may increase amyloid-beta production, whereas M2 macrophages are essential for amyloid-beta clearance. These findings emphasize the importance of balancing M1 and M2 macrophage activity when treating Alzheimer's disease
Show more
Read Article PDF
Cite