Articles in this Volume

Research Article Open Access
License plate Chinese character recognition based on ViT model
Article thumbnail
Transformer applications have been widely used in the computer vision field. Many related literatures show that the advantages of the model such as increased receptive field and globality are gradually emerging in image processing. However, with the popularity of the transformer, whether it can compete with the convolutional neural network (CNN) in terms of performance is still questionable and remains to be further studied. This paper will use the most basic structural model in the visual transformer (ViT) to classify and identify Chinese characters that are frequently used in the field of transportation and logistics and compare them with two classical CNN models. The results demonstrate that the performance of the transformer is obviously better than that of the traditional CNN structure, and the final accuracy of character recognition is higher than that of CNN, up to 98.66 %. It fully shows the infinite potential and excellent performance of the transformer in the area of computer vision and has high reliability and generalization ability.
Show more
Read Article PDF
Cite
Research Article Open Access
Markov chain and queuing theory in nucleic acid tests
Article thumbnail
This article mainly introduces M/M/1 queue and M/M/S queue applied in nucleic acid tests which are applications of Markov chains in queuing theory. Firstly, it is pointed that in the two kinds of queuing models, the arrival time and the service time have no aftereffect which means the two kinds of time both belong to the Markov chain, and it is also illustrated that the arrival time and the service time obey the Poisson distribution, which reflects the uniqueness and stability of the two types of queuing models. The distribution functions of waiting time, service time queue length and so on could be obtained by solving the models. Therefore, by comparing the advantages and disadvantages of different models, the managers could make better decisions which are helpful to allocate resources reasonably, avoid overcrowding and decrease the risk of virus transmission. Furthermore, some other queuing models which are in the more special cases and the innovations of many queuing models are also presented briefly. In the end, the applications of such queuing models in other fields are shown.
Show more
Read Article PDF
Cite
Research Article Open Access
Survey on the application of bus scheduling optimization algorithms
The issue of bus scheduling has always been the focus of researchers, and the optimization algorithms proposed constantly aim at balancing the interests of both passengers and bus companies. This paper summarizes the application of the existing algorithm to optimize the bus scheduling problem and analyzes it. Small differences between different algorithms are compared. The convergence speed of different algorithms is accelerated with continuous improvement. But these algorithms are optimized on the existing real data and strive to achieve the best. However, improving the algorithm is not enough; reality does not always match the model and is often more complex. Therefore, future optimization research needs to combine the actual situation to adjust the real-time data in time, in order to achieve real-time optimization problems. The scheduling problem of buses is an important problem related to citizens' travel conditions and social benefits. Optimizing the bus scheduling scheme can effectively improve the traffic environment and passenger satisfaction. At the same time, the bus company can also gradually maximize the benefits.
Show more
Read Article PDF
Cite
Research Article Open Access
In-game architectural image translation using improved Cycle-Gan
Article thumbnail
The point of video games is that players can reap success and excitement in games that they cannot easily experience in the real world. The quality of translating in-game architectural images to photos determines whether the game has many players and good prospects for development. This research in this paper is to implement the function of image-to-image translation using Cycle-GAN. In this work, the dataset is pre-processed to make it more suitable for training the network. Then images are generated by the generator, and the discriminator determines whether the generated ones seem real or not. The confrontation loss and the cycle loss are performed to constrain the learning of the entire system. However, distractions still exist in this system, such as people in the background of the game could be wrongly identified as part of the building, or as a pillar and hence resulting in odd results. To mitigate it, a self-attention mechanism was added to the network to address this phenomenon, allowing the network to focus on the architecture and not disperse attention to some of the game characters. After optimization and testing, the results show that the network can be well-optimized for game-style images to resemble the realistic architecture more closely.
Show more
Read Article PDF
Cite
Research Article Open Access
The application of convolutional neural networks in face detection
Face detection is a popular and challenging issue which is widely studied in the past few decades. Its application includes the identity authentication, human machine interaction, security surveillance and social network. To have a better insight of the application of one of the typical deep learning algorithms called Convolutional Neural Network (CNN) in this field, this paper aims to analyze the current literature and progress about the face detection of low image quality and face detection optimization. The literature of Convolutional Neural Network from 2015 was included in this paper. Past research topics of face detection includes the occlusion, scale, small face cluster, speed, precision and multi-task region proposal network. The comparison between various deep learning-based methods in terms of the performance indicated that there is still no high robustness solution to all problems. The future research agendas of face detection based on the Convolutional Neural Network was also summarized.
Show more
Read Article PDF
Cite
Research Article Open Access
Simulation of collision using Glauber model
Article thumbnail
This article is going to discuss several important characteristics of Glauber model from lead isotopes Pb208-under computational analysis. At the start, this paper will provide data under Wood-Saxon distribution in. Then, there are collisions coded from Python, assuming all collisions have reaction cross section of 72 mb, both participant particles and particles under secondary collisions are collected and plot in scatter graphs under impact parameter from 0 fm to 20 fm. Lastly, within the collision area, this paper is going to find the distribution of path length under various parameters.
Show more
Read Article PDF
Cite
Research Article Open Access
The application of beam-forming technology of wireless power transfer in IIoT (industrial internet of things)
Article thumbnail
When building the Industrial Internet of Things (IIoT), it is estimated that over 60% of the cost is spent on wiring and installation. The application of wireless data transmission can eliminate some of the cable connections, and the use of wireless technology for power transmission can undoubtedly avoid even more wiring. However, in practice, traditional wireless power transmission technology has disadvantages such as low efficiency and poor reliability. The introduction of beamforming technology can improve the performance of wireless charging in terms of transmission efficiency and transmission distance. The introduction of beamforming technology can improve the performance of wireless charging in terms of transmission efficiency and distance. Considering the influence of the possible relative displacement between the transmitting and receiving devices on the beamforming during the charging process, a charging process model based on beamforming is developed in this paper using ANSYS for a one-to-one dynamic wireless charging scenario. ANSYS simulation software is used to simulate the array antennas, to investigate the electromagnetic field relationship between the antennas and to analyse the effect of beamforming on the efficiency and stability of the system. Combined with the characteristics of the array antennas shown in the simulation results, the use of beamforming in transmitting antennas in wireless power transmission systems can greatly improve the directivity, effectiveness and interference immunity of the system.
Show more
Read Article PDF
Cite
Research Article Open Access
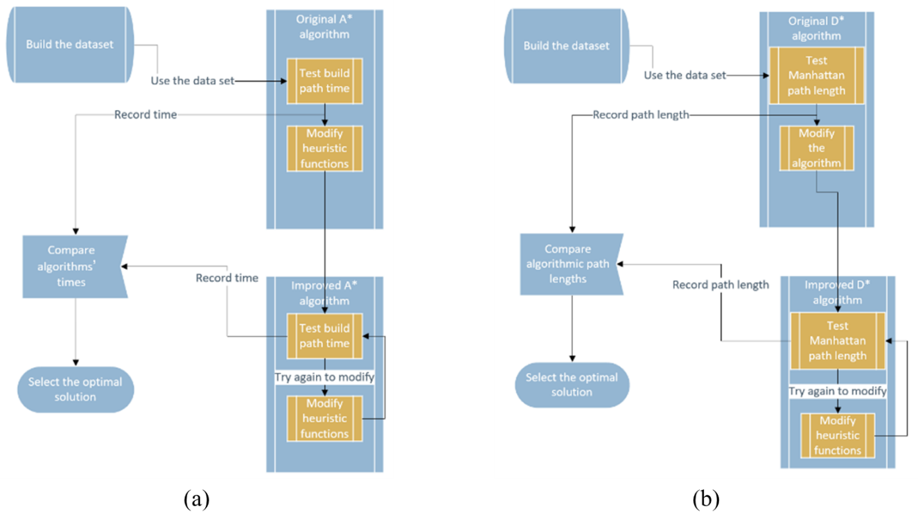
Optimization methods for A* and D* algorithms
Article thumbnail
With the Internet industry's development and the economy's rapid growth, the logistics industry has been overgrowing in recent years. It plays an irreplaceable role in the institutions of economic systems worldwide. However, the A* algorithm and the D* algorithm, which currently dominate the logistics industry's path planning algorithms, still have problems, such as long planning times and long planning paths, and there is much room for optimization. Starting with the conventional A* and D* algorithms, this study improves the planning times of the former by enhancing the heuristic function and the latter by increasing the judgment condition. After verification, the average optimization rate of both improved methods reaches more than 5%, improving the transport efficiency of the logistics industry.
Show more
Read Article PDF
Cite
Research Article Open Access
LFSR state sequence image encryption method based on VHDL language
Article thumbnail
In the modern society of digitalization, integration, intelligence, and networking, while people enjoy the convenience of information technology to their production and lives, information security in the network, as the cornerstone of information communication, becomes more and more important. The research is to establish a new image encryption (IE) method based on LFSR state sequence (SS)s in VHDL language, and the stream cipher of LFSR is studied in detail to induce the idea of LFSR SSs based on VHDL language. The correlation coefficient (CC) of the original image (OI) and encrypted image (EI) pixel points (PP) are analyzed from horizontal direction, vertical direction and diagonal direction, and the results show that the CC of adjacent PP of the OI is large, which approaches 1. However, using the encryption algorithm proposed in this paper, the correlation coefficient of the PP of the EI is -0.0282 in the diagonal direction, and the highest correlation coefficient in the horizontal direction is only 0.0122, which indicates that the adjacent PP of the EI are almost uncorrelated with each other. Therefore, the encryption method can well resist statistical attacks, which illustrates the effectiveness, security, and reliability of this new IE method.
Show more
Read Article PDF
Cite
Research Article Open Access
Convolutional neural network for classifying cartoon images augmented by DCGAN
Article thumbnail
Convolutional Neural Network (CNN) tend to have better results on large data sets and poor performance on small data sets, so the data augmentation is crucial for a CNN to get better performance based on the dataset with limited size. In this paper, Deep Convolution Generative Adversarial Network (DCGAN) was used to augment data to make the AlexNet perform better on an image classification task with small data sets. AlexNet was trained on a small anime face training set with only 160 samples to determine whether the anime face was male or female, and then tested its accuracy on a test set with 240 sample. Then, a pre-trained DCGAN was transferred to train on the male and female training sets respectively. And 2 DCGANs were obtained, one could generate male cartoon faces and another could generate female cartoon faces. The images generated by DCGANs were put in train set, which was used to train AlexNet again and the result was recorded. Other data augmentation methods such as cutout, cutmix and Noise Injection were compared as well. Finally, it is found that AlexNet has the best performance when using the DCGAN augmentation method, which can significantly improve the verification accuracy of the model.
Show more
Read Article PDF
Cite