Articles in this Volume

Research Article Open Access
Circuit design solutions for underwater detection robots
Article thumbnail
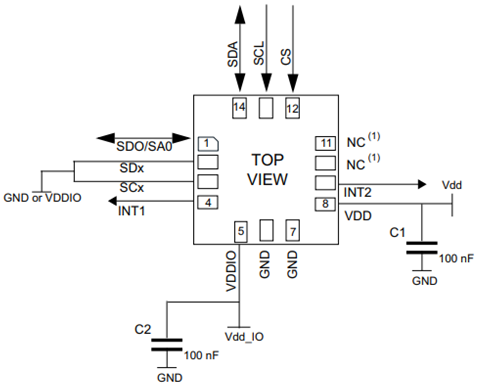
In recent years, the exploration and utilisation of the environment has become in full swing with the advancement of technology. However, the environment has also suffered a certain degree of damage in the process. As a result of the increasingly serious environmental problems, various environmental issues have become hot spots in society. Among them, marine environmental problems have undoubtedly become one of the focuses of attention. Therefore, the robot design for underwater water quality detection has become an important issue. This paper will mainly focus on the design and research of the hardware circuit system of the underwater detection robot, and give the relevant design scheme. The underwater robot will achieve the following functions: floating suspension at a certain depth in the ocean; synchronously detecting the radiation intensity of x-rays and γ-rays underwater and transmitting the data to the ground to achieve real-time monitoring; maintaining the dynamic balance in the water. Therefore, this paper analyses the pressure sensor circuit, the inertial sensor circuit, the underwater x-ray and γ-ray detection probe circuit and the DC motor drive circuit, determines the interface relationship of each part, and at the same time, uses the Arduino mega 2560 as the control panel, and provide the appropriate voltage according to the needs of each circuit to achieve the hardware circuit design of the robot.
Show more
Read Article PDF
Cite
Research Article Open Access
River water injecting into sea: Movement of sediments in stable stratified flows
Article thumbnail
The study of sediment movement in a stably stratified (each layer is less dense than the one below it) fluid is important for applications such as airborne virus transport, contaminant transport, and sediment settling in river inlets. This project will quantify the effect of sediment-driven instability on the horizontal motion of sediment in a stably stratified fluid. Experiments are designed to analyze this process by adding sediment-rich brine-free water to sediment-free brine, where salinity differences are used to construct stably stratified fluids. The experiments are done with salinity same as salty water with concentration of sediments derived from linear stability analysis. This work provide baseline experiments for sediment settling in a stably stratified fluids for numerical validations in the future.
Show more
Read Article PDF
Cite
Research Article Open Access
Capturing the 3D secrets of a flickering candle: Based on digital holographic microscopy
Article thumbnail
The temperature distribution of flames has long been a fascinating topic of study. To quantitatively analyze the temperature field of flames, traditional methods include infrared devices, thermocouples and thermometer. However, these conventional techniques provide only cross-sectional snapshots while lacking the capability to offer real-time 3D temperature field visualization. This paper proposed a different approach to measure the 3D temperature field with accurate data and details by applying the digital holography. First, based on digital holography and the equations of thermodynamics, we derived the equation between the phase difference and temperature. Then we built a transmission off-axis digital holographic microscopy in the experimental section to perform static and dynamic flame measurements. To calibrate the actual temperatures and test our theory’s accuracy, we also took photographs of the flames as a standard reference using an infrared thermal imager. Finally, we obtained a quantitative 3D distribution of the temperature field and a qualitative dynamic process of 3D temperature field. Our results show that the temperature decreases from the center of the flame and follows a general pattern. The comparison with infrared imaging shows that digital holography offers an accurate measurement of the temperature.
Show more
Read Article PDF
Cite
Research Article Open Access
The role of AI in theatre: Exploring the creation of AI-generated stage plays
This paper presents an in-depth exploration of the integration of Artificial Intelligence (AI) in theatre, with a focus on the creation of AI-generated stage plays. Utilizing ChatGPT's language model and deep learning algorithms, the research investigates AI's capability to generate compelling scripts, characters, and narratives for theatrical productions. The study employs a mixed-methods approach, analyzing existing AI-generated theatrical works and conducting experimental script creation using AI. The findings highlight both the potential and limitations of AI in theatre, emphasizing the need to balance AI-generated content with the intrinsic human qualities of theatrical performances. The paper contributes to the understanding of AI's impact on theatre and raises questions about audience engagement and authenticity in AI-generated content.
Show more
Read Article PDF
Cite
Research Article Open Access
Investigation on angle of incidence and light reflectance
Article thumbnail
Illuminance is a measurement proportional to the intensity of light. When light is incident on a surface, the angle it makes with the normal vector of the surface plane is the angle of incidence. This paper focuses on an investigation of the relationship between the illuminance of reflected light from a glass block and the angle of incidence of the light on the block. By applying Fresnel’s coefficients, an expression for the illuminance of reflected light is derived in terms of the angle of incidence. The controlled measurements, including the illuminance of s-polarized and p-polarized light of a green laser (532nm), are directly measured to arrive at a set of calculated reflected illuminance at 10 different angles of incidence. The reflected illuminance is also experimentally measured with a light sensor at these angles. Upon the comparison between the two sets of data in this paper, a close resemblance of the shape of their curves is observed, both revealing an increasing reflected illuminance with a growing rate with respect to the increase of the angle of incidence. However, due to some expected systematic errors in the experiment, the calculated data has a generally higher reflected illuminance than the theoretical data at each angle of incidence. Overall, it is confirmed that as the angle of incidence increases, the illuminance of the reflected light increases with a growing rate.
Show more
Read Article PDF
Cite
Research Article Open Access
Design and implementation of architectural websites based on Java: A case study of architectural firm website
Article thumbnail
In the contemporary digital landscape, architectural firms are increasingly reliant on sophisticated websites to showcase their portfolios and engage with clients. This paper delves into creating a user-centered website, emphasizing the critical role of front-end development in marrying aesthetics with functionality. Through a detailed examination, the study highlights prevailing trends in user interaction, visual design, and technological integration specific to architectural web platforms. In this paper, a prototype website was designed and implemented, utilizing HTML5, CSS3, and JavaScript, coupled with responsive design principles and interactive features. The development process involved using interactive keywords, a dynamic project gallery, and a responsive navigation menu, all facilitated by Java Server Pages (JSP) for back-end integration. This approach underscored the importance of user-centered design in web development for architectural firms. This study successfully integrated an intuitive user interface with advanced functionality, resulting in a web design that not only aesthetically aligns with the architectural firm’s brand identity but also enhances user engagement. Key results include an innovative scrolling gallery showcasing architectural projects, seamless integration of JSP for dynamic content management, and a notable improvement in website navigability and responsiveness, leading to a more interactive and satisfying user experience.
Show more
Read Article PDF
Cite
Research Article Open Access
Java web development: Design and implementation
Article thumbnail
As society becomes more and more competitive, the pressure of exams faced by students is also increasing. For example, high school students are about to face the college entrance examination, college students face the graduate school examination, graduates face the job, and many other problems. The pressure on students is increasing, which may lead to psychological problems that may jeopardize their physical and mental health. To prevent students from having psychological issues, this project researched a Java web that analyzed students’ heart problems and provided corresponding solutions according to the problems. In this Java web, a heart questionnaire evaluation is provided, which is divided into selective questions and scored according to the user’s filling in the situation. According to the user’s scores combined with the big data, the user’s existing heart problems was analyzed. The user’s score is combined with big data to analyze the user’s heart problems, and finally feedback to the user’s heart problem suggestions. This mental health assessment helps students to face the stress of life’s difficulties positively and to maintain a positive attitude to deal with any difficulties.
Show more
Read Article PDF
Cite
Research Article Open Access
An enhancement methodology for predicting transaction amounts for freelancers on freelance platforms: Based on sentiment analysis
Freelancing is a type of labor arrangement in which independent freelancers use their discretionary time to perform ad hoc tasks, usually of a single nature, with the aim of getting paid. This study proposes an augmented method for predicting the amount of freelance transactions using textual sentiment analysis. First, a unique feature labeled “Freelancer Sentiment” was selected to summarize the positive or negative sentiment orientation of freelancers. Subsequently, Naive Bayes algorithm is applied to process the text data from the freelancer’s platform to finally develop a “Model for Computing Word Sentiment Values”. The model helps to accurately calculate the sentiment values associated with emotional words. Finally, the Word Frequency-Inverse Document Frequency (TF-IDF) algorithm is used to construct the Text Sentiment Value Calculation Model, so as to accurately calculate the sentiment values of freelancers. The results of the comparison experiments of the five commonly used prediction models show that the mean squared error (MSE) of the model that includes the “freelancer sentiment” feature is significantly reduced by 6%-11% compared with the model that does not include the “freelancer sentiment” feature. This study contains theoretical explorations and practical implications. First, the proposed approach of extracting features from textual data to build predictive models provides a valuable reference for future enhancement of predictive modeling on freelance platforms, especially those that rely on unstructured data. Second, incorporating textual sentiment value features relevant to freelancers can significantly improve the accuracy of predicting transaction amounts. Third, the calculation of word and text sentiment values employs a series of algorithms that target specific features of the freelancer platform’s text data. This approach is important for improving the accuracy of feature value calculation.
Show more
Read Article PDF
Cite
Research Article Open Access
FT_HTlist: A fault-tolerant frequent itemset mining algorithm based on the linear table
Article thumbnail
This paper proposes a fault-tolerant frequent itemset mining algorithm (FT_HTlist) based on the linear table when the fault-tolerance is 1. The algorithm uses the method of concatenating 1 in the highest bit of the binary number of the known fault-tolerant frequent patterns to generate the candidate fault_tolerant patterns, called FT_Candidate. The algorithm is based on the data structure of the linear table for fault-tolerant frequent itemset mining. This method does not need recursion, so it reduces the consumption of mining space. At the same time, the paper proposed a deduplication algorithm to remove the support for repeat calculations. So the algorithm has a strong advantage in spatial performance. In addition, the algorithm only needs to mine two horizontal chains of the FT_Candidate, thus reducing the consumption of mining time. Finally, the paper shows the time performance and space performance of the proposed algorithm under sparse datasets and dense datasets. The results show that our algorithm has better mining time than other algorithms, and the horizontal chain reduces the memory occupation of the algorithm.
Show more
Read Article PDF
Cite
Research Article Open Access
Design and implementation of Java-based business shopping web page
Article thumbnail
Due to the rapid development of the Internet, online shopping is also developing, in which the construction of online shopping platforms is becoming more and more important. However, existing shopping website page designs often lack consideration for user needs, resulting in some negative user experiences for users. This paper aims to research the design and implementation of Java for commercial shopping pages and points out that Java design pages can greatly help enterprises and users. This study achieved a user-friendly improvement of key design elements such as logos, typography, language style, colors, and icons. This design provides diverse user options and improves user satisfaction. The research in this paper can help designers better satisfy the needs of users when designing pages and bring the greatest benefits to themselves or enterprises. The results of this study provide a new path for website page design for related research, which significantly improves user experience and shopping enthusiasm.
Show more
Read Article PDF
Cite